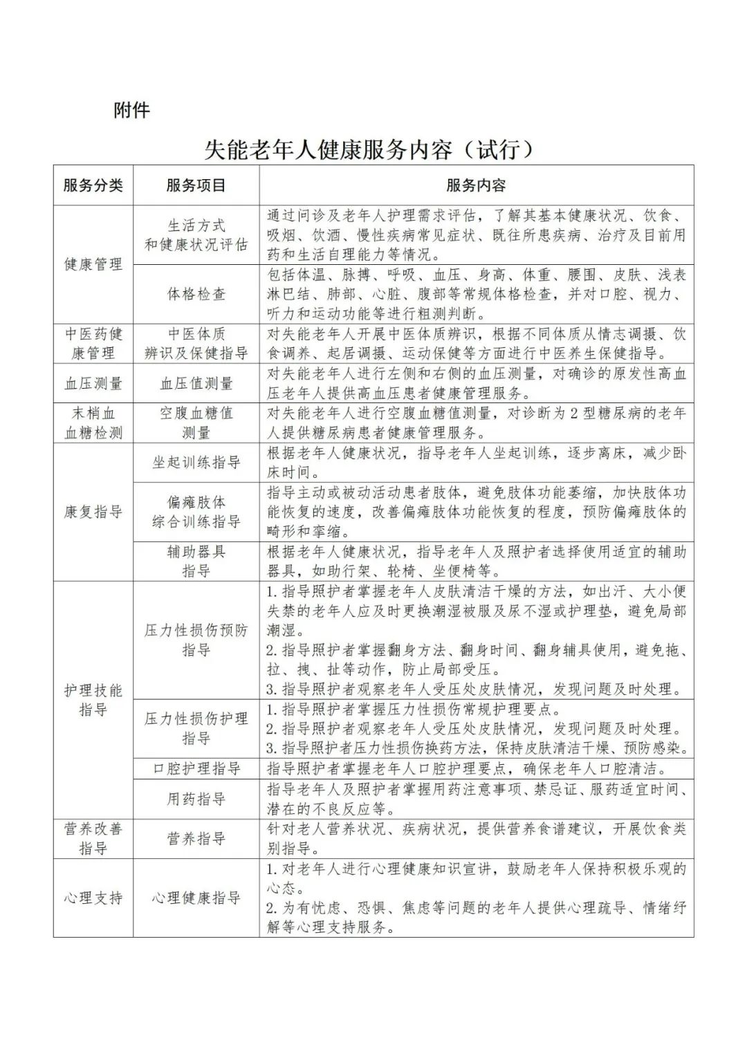
各省、自治区、直辖市及新疆生产建设兵团卫生健康委、中医药局:为贯彻落实党的二十大精神,深入实施健康中国战略和积极应对人口老龄化国家战略,聚焦老年人在卫生健康领域“急难愁盼”问题,精准对接失能老年人健康服务需求,国家卫生健康委、国家中医药局决定组织开展失能老年人健康服务行动(2024-2027年)。现就有关事项通知如下:为失能老年人提供健康服务和健康咨询,指导转诊转介,增强失能老年人健康获得感,提高失能老年人生活质量。服务对象为辖区内提出申请的65岁及以上居家失能老年人。年度服务人数由各地结合实际确定。服务主体为具备服务能力的医疗卫生机构,包括社区卫生服务中心、乡镇卫生院、二级及以下医院、护理院(中心、站)、康复医疗机构、医养结合机构中的医疗机构等。(一)开展健康服务。每年为失能老年人提供1次生活方式和健康状况评估、体格检查、中医体质辨识及保健指导等服务。各省份结合本地实际,为提出申请的老年人进行失能状况评估,每年上门为失能老年人提供不少于2次血压测量、末梢血血糖检测、康复指导、护理技能指导、营养改善指导、心理支持等服务。(二)提供健康咨询。根据需要,通过电话、即时通讯软件等方式定期主动与失能老年人或其照护者联系,了解失能老年人健康状况及健康服务需求,提供有针对性的健康指导和健康咨询服务。(三)指导转诊转介。向需要入院治疗或转诊的失能老年人提供入院就诊或转诊建议。向需要转由医养结合机构照护的失能老年人或其照护者提供入住建议。(一)启动部署阶段(2024年8月前)。省级卫生健康委、中医药局制定印发行动实施方案,进行工作部署。年度服务人数可参考各地上年度评估失能并接受健康服务的65岁及以上老年人人数确定。(二)推进实施阶段(2024年9月至2027年9月)。各级卫生健康行政部门、中医药主管部门按年度推进实施行动,加强指导,注意发掘先进做法和典型经验,并以适当方式宣传推广。(三)总结评估阶段(2027年10月至2027年12月)。国家卫生健康委会同国家中医药局对行动进行全面总结评估,宣传推广典型经验,推动完善制度性安排。(一)加强组织领导。鼓励各地多方筹措资金支持开展失能老年人健康服务行动,推动将开展失能老年人健康服务行动纳入当地民生实事。各级卫生健康行政部门、中医药主管部门要结合实际制订行动具体实施方案并组织推动落实落细。充分发挥村(居)民委员会公共卫生委员会作用,协同医疗卫生机构共同开展好行动。(二)完善工作制度。医疗卫生机构应至少安排2名工作人员一同上门服务,并为工作人员提供必要的安全保障,根据需要购买人身意外伤害保险等。提供上门服务时,应有具备完全民事行为能力的失能老年人监护人、照护者或亲属等在场,依法保障失能老年人合法权益。(三)强化培训督导。各地要做好政策解读与宣传,组织医疗卫生机构相关负责人和服务人员等开展业务培训,加强组织管理和督导工作,确保行动取得实效。
